
支持Blender 2.8 - 5.1版软件,支持Win系统,语言:英语。
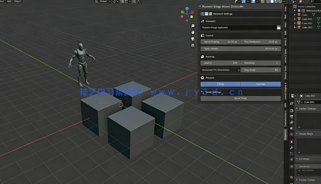
RizomUV Bridge为用户提供了一个易于使用的用户界面,使得在Blender和RizomUV之间传输物体和UV贴图如同点击一个按钮一样简单。
该插件包括许多用户可配置的设置,因此用户可以将桥接设置为最适合他们的工作流程。这些设置都保存在偏好文件中,并将在Blender会话之间被记住。
只支持Windows:
我不再有能力在OSX上进行故障排除,所以正在将官方支持转移到Windows上。我仍然会尽力帮助现有的OSX用户解决出现的任何问题。
重要的是:
如果你在更新到新版本时有任何问题,请确保你在安装新版本之前删除旧的插件版本,然后重新启动blender。
值得注意的功能包括:
可以选择在加载到Rizom时自动运行一个用户可配置的autoseams脚本。
只需点击一个按钮,就可以为所有选定的对象自动生成一个UV图。
在运行导入功能时自动将UV岛的边界标记为尖锐边缘的选项。
能够直接从桥梁用户界面远程关闭Rizom应用程序。
直接从桥梁用户界面控制大多数Rizom包装设置,这些设置被保存,并在每次从桥梁用户界面启动Rizom时被加载。
支持多个UV集。

资源下载
推荐服务: 也即“挑选服务”,应网友需求,本站根据网友所处学习阶段、职业岗位、发展规划等情况,挑选、组合符合其需求的教程、素材、软件等内容进行推荐,节约网友时间,提高学习效率!有需求,可以前往“问答——挑选服务“板块进行提问,站长会结合您情况进行针对性推荐组合。以解决您面对众多资源,不知从何学起的难点!如觉得本站服务不错,请不吝帮忙推荐给身边朋友!
2.不同用户组每日下载/回复数量有不同的限制,请根据自己使用需要选择。
3.禁止会员账号共享、代下、素材倒卖以及非法传播,违站将封禁账号。
4.如果源码网盘地址失效!或有其他问题,请联系值班站长,谢谢合作!联系E-mail:84661286@qq.com 。
也许你也喜欢下面的资源…
也许你也喜欢下面的自贸商品…
技艺学习素材网
客服微信