点击观看章节讲解视频 https://www.jy3d.cn/pbxuexi/xinwendongtai/C4Dpx/7620.html

本书重点介绍AutoCAD 2024中文版在产品设计中的应用方法与技巧。全书共17章,分别介绍AutoCAD 2024的基本概念、基本操作,基本绘图命令,基本绘图设置,精确绘图,平面图形的编辑,文字与表格,图案填充、块与属性,复杂二维图形的绘制与编辑,尺寸标注,快捷绘图工具,布局与打印,三维绘图基础,绘制和编辑三维表面,实体绘制,实体编辑,机械设计工程实例,建筑设计工程实例等内容。全书由浅入深,从易到难,内容翔实,图文并茂,语言简洁,思路清晰。知识点配有案例讲解,使读者对知识点有进一步的了解。每章最后配有巩固练习,使读者能对全章的知识点综合运用。 本书还随书附赠丰富的电子资源,包含全书讲解实例和练习实例的源文件,以及同步讲解的视频。 本书既可以作为大、中专院校相关专业以及CAD培训机构的教材,也可以作为从事设计工作的工程技术人员的参考书。
目录:
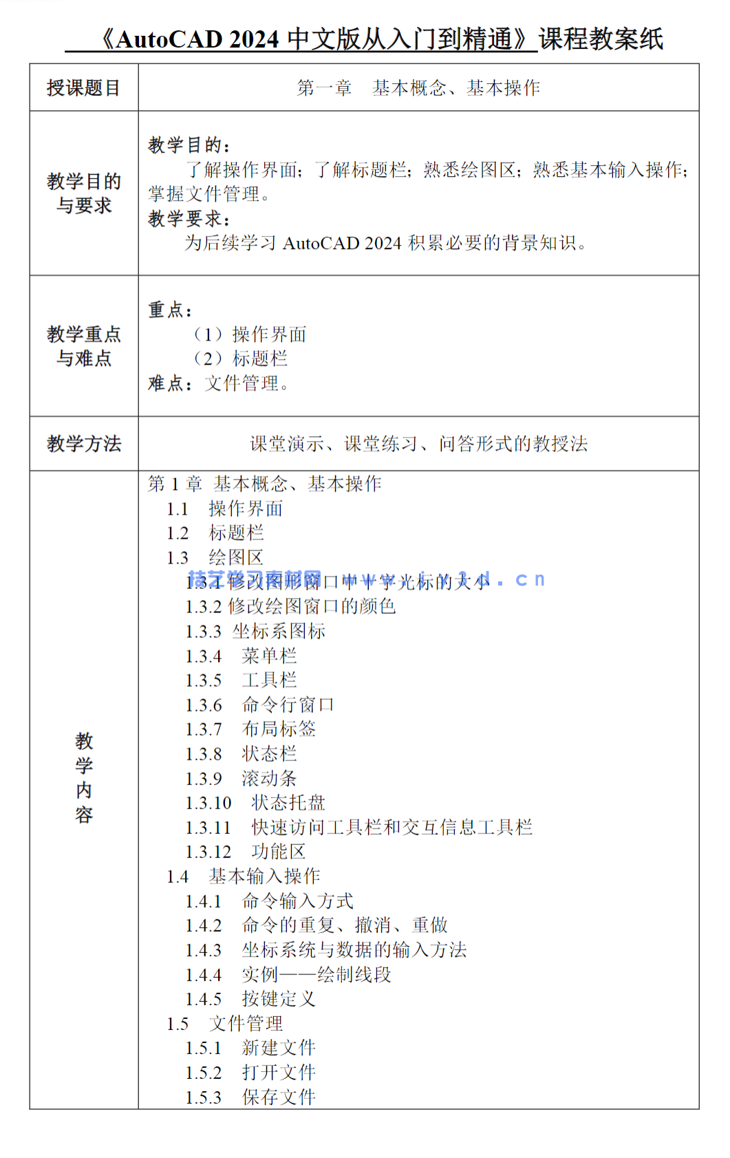
第1章 基本概念、基本操作免费
第2章 基本绘图命令
第3章 基本绘图设置
第4章 精确绘图
第5章 平面图形的编辑
第6章 文字与表格
第7章 图案填充、块与属性
第8章 复杂二维图形的绘制与编辑
第9章 尺寸标注
第10章 快捷绘图工具
第11章 布局与打印
第12章 三维绘图基础
第13章 绘制和编辑三维表面
第14章 实体绘制
第15章 实体编辑
第16章 机械设计工程实例
第17章 建筑设计工程实例
详情页介绍:












网盘内容截图:












网友评价
推荐服务: 也即“挑选服务”,应网友需求,本站根据网友所处学习阶段、职业岗位、发展规划等情况,挑选、组合符合其需求的教程、素材、软件等内容进行推荐,节约网友时间,提高学习效率!有需求,可以前往“问答——挑选服务“板块进行提问,站长会结合您情况进行针对性推荐组合。以解决您面对众多资源,不知从何学起的难点!如觉得本站服务不错,请不吝帮忙推荐给身边朋友!
2.不同用户组每日下载/回复数量有不同的限制,请根据自己使用需要选择。
3.禁止会员账号共享、代下、素材倒卖以及非法传播,违站将封禁账号。
4.如果源码网盘地址失效!或有其他问题,请联系值班站长,谢谢合作!联系E-mail:84661286@qq.com 。
也许你也喜欢下面的教程…
也许你也喜欢下面的素材…
也许你也喜欢下面的商品…
技艺学习素材网
客服微信