内容简介:本书全面、系统地介绍了After Effects的基本操作技巧和核心功能。全书以After Effects在影视后期处理领域的应用为主线,按照项目的编排方式,介绍After Effects CS6的基础知识,使用After Effects CS6制作广告宣传片、电视纪录片、电子相册、电视栏目、节目包装、电视短片等内容。全书内容介绍均以课堂案例为主线,每个案例都有详细的操作步骤,学生通过实际操作可以快速熟悉软件功能并领会设计思路。本书适合作为职业院校数字媒体艺术、动漫与游戏制作等影视传媒类相关专业的教材,也可以作为After Effects自学人员的参考书。
pdf截图展示:







网盘列表截图:







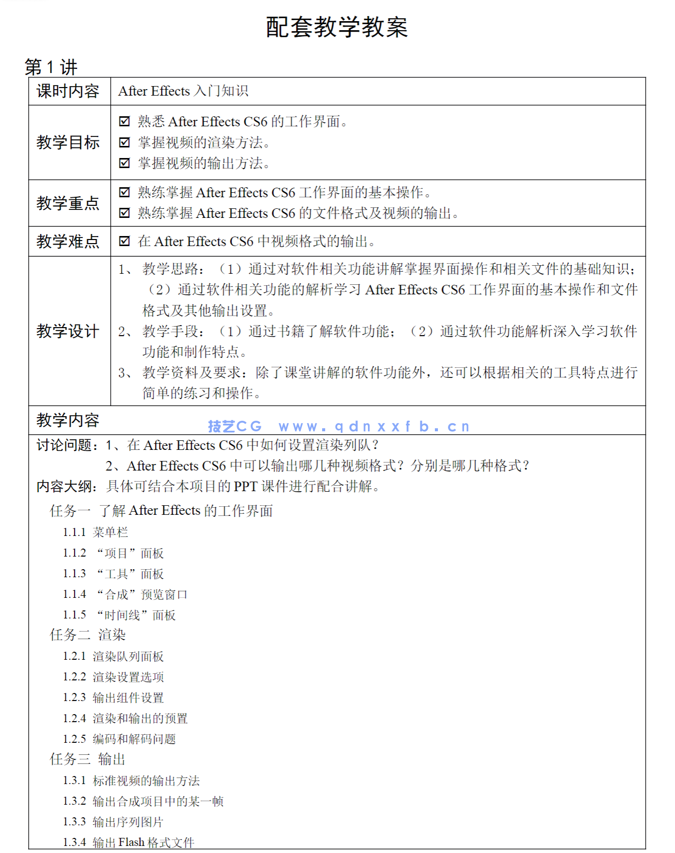
doc教学教案与大纲展示:



视频列表截图:

网友评价
推荐服务: 也即“挑选服务”,应网友需求,本站根据网友所处学习阶段、职业岗位、发展规划等情况,挑选、组合符合其需求的教程、素材、软件等内容进行推荐,节约网友时间,提高学习效率!有需求,可以前往“问答——挑选服务“板块进行提问,站长会结合您情况进行针对性推荐组合。以解决您面对众多资源,不知从何学起的难点!如觉得本站服务不错,请不吝帮忙推荐给身边朋友!
2.不同用户组每日下载/回复数量有不同的限制,请根据自己使用需要选择。
3.禁止会员账号共享、代下、素材倒卖以及非法传播,违站将封禁账号。
4.如果源码网盘地址失效!或有其他问题,请联系值班站长,谢谢合作!联系E-mail:84661286@qq.com 。
也许你也喜欢下面的教程…
也许你也喜欢下面的素材…
也许你也喜欢下面的商品…
技艺学习素材网
客服微信