内容提要
本书内容的讲解均以案例为主线,通过案例制作,学生可以快速热悉款件功能和影视后期设计思路。软件功能解折部分使学生能够深入学习软件功能和影视后期制作技巧:课堂练习和课后习题可以拓展学生的实际应用能力,提高学生的软件使用技巧,本书最后一章精心安掉了6个综合设计实训案
创,力求通过这些案例的制作,提高学生的影视后期设计创意能力。
本书适合作为高等职业院校数字媒体相共专业AferEffects深程的教材,也可作为AtterEffects自学人员的参考用书。
目录:
第1章-After Effects 入门知识
1.1 After Effects 的工作界面
1.1.1 菜单栏
1.1.2 “项目”面板
1.1.3 工具栏
1.1.4 “合成”面板
1.1.5“时间轴”面板
1.2软件相关的基础知识
1.2.1像素比
1.22分辨率
1.2.3 帧速率
1.24 安全框
1.2.5 场
1.26 运动模糊
1.2.7 韩混合
1.2.8抗锯齿
1.3文件格式以及视频的输出
1.3.1常用图形图像文件格式
1.3.2常用视频压缩编码格式
1.33常用音频压缩编码格式
1.3.4视频输出的设置
1.3.5视频文件的打包设置
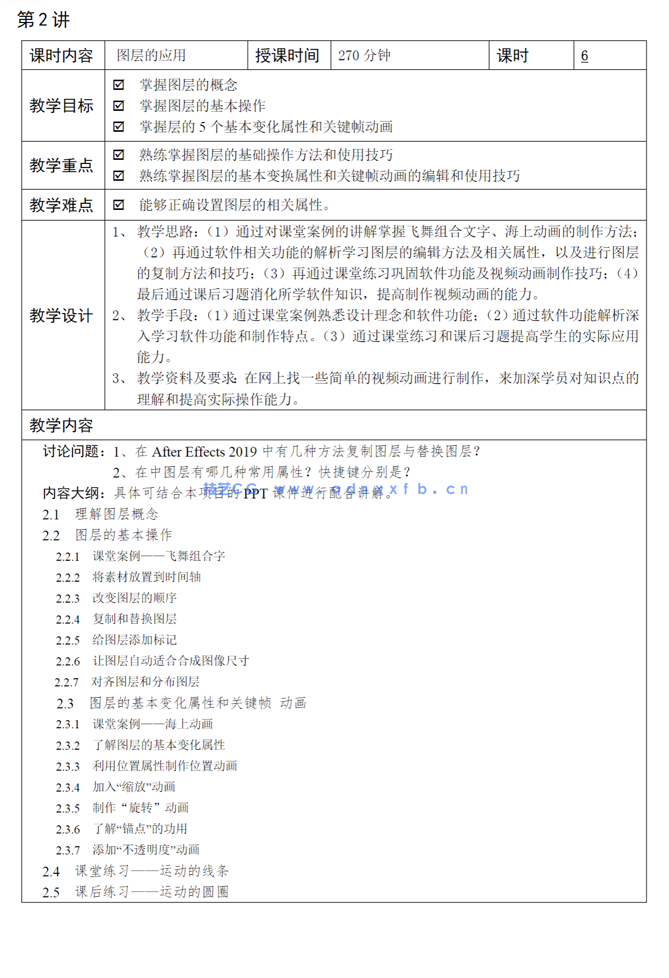
第2章-图层的应用
2.1理解图层概念
2.2:图层的基本操作
2.2.1 课堂案例—飞舞组合字






网盘列表截图:

讲解视频列表截图:

ppt课件列表截图:





doc教学教案与大纲截图:




网友评价
推荐服务: 也即“挑选服务”,应网友需求,本站根据网友所处学习阶段、职业岗位、发展规划等情况,挑选、组合符合其需求的教程、素材、软件等内容进行推荐,节约网友时间,提高学习效率!有需求,可以前往“问答——挑选服务“板块进行提问,站长会结合您情况进行针对性推荐组合。以解决您面对众多资源,不知从何学起的难点!如觉得本站服务不错,请不吝帮忙推荐给身边朋友!
2.不同用户组每日下载/回复数量有不同的限制,请根据自己使用需要选择。
3.禁止会员账号共享、代下、素材倒卖以及非法传播,违站将封禁账号。
4.如果源码网盘地址失效!或有其他问题,请联系值班站长,谢谢合作!联系E-mail:84661286@qq.com 。
也许你也喜欢下面的教程…
也许你也喜欢下面的素材…
也许你也喜欢下面的商品…
技艺学习素材网
客服微信