你将会学到什么呢?
你需要知道一些Maya的基础技能,这样才能跟上节奏。
这个课程适合任何愿意学习如何在Maya中创建角色的人。
你会学到Maya的建模工具。
你会学到如何创建3D模型。
要求:
你应该知道一些基本的Maya技能。
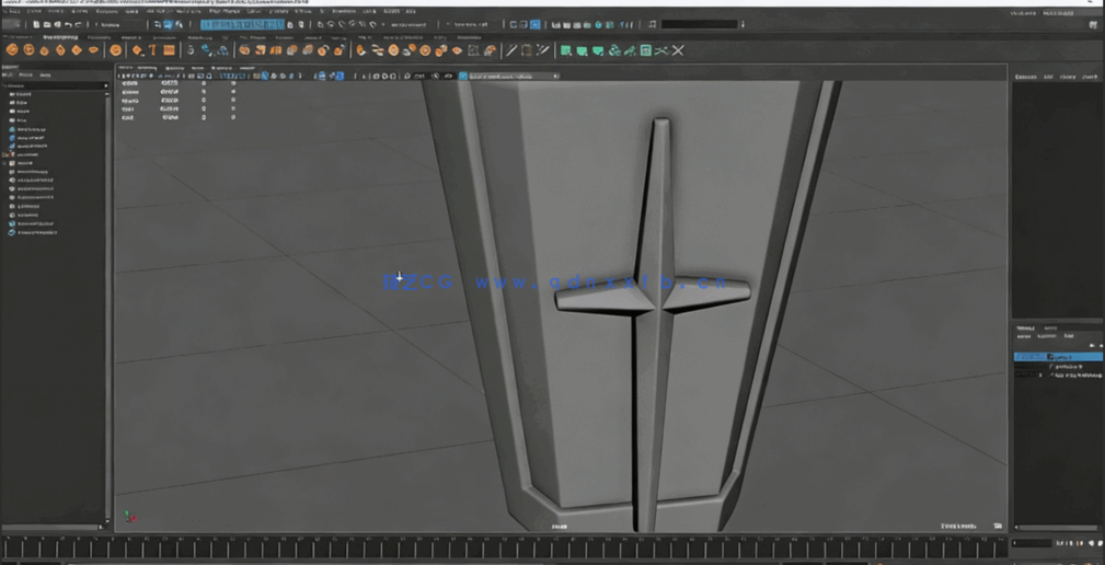
这个教程有多精彩?超过30小时的3D建模炫酷旅程等着你!我会带你一步步学习如何从头开始创建一个高达机器人角色。
从建模头部、头盔及其所有细节,到身体、手臂、腿部,甚至整个高达,再到武器建模,我们全都涵盖!
你将掌握最常用的建模工具,了解各种选项和快捷键,精通多切工具、倒角工具、镜像工具以及组件选择。
你还会学习关于拓扑和分辨率的所有知识。什么是好的拓扑,如何修复糟糕的拓扑,如何创建四边形几何体。
你将学会如何在低分辨率下工作,以及如何将几何体增加到高分辨率。你会理解如何通过添加保持边循环来创建更锐利的边缘。
你还会学到如何删除历史记录、如何中心化旋转轴、如何冻结变换——这些都是3D建模中非常重要的方面。
最后,你将学会如何给你的高达角色摆姿势,让它看起来既有趣又有个性。建模的一个重要部分就是展示,因此你的模型看起来要有灵魂和个性。
这门课程面向谁呢?
它适合那些对3D建模感兴趣的人。无论你是新手还是有经验的建模师,这个教程都能带给你很多启发和技能提升。
赶紧加入我们吧,成为高达建模大师,创造属于你的3D英雄!
本教程是关于Maya高达机器人建模完整制作流程视频教程,时长:36小时35分,大小:28 GB,MP4高清视频格式,教程使用软件:Maya,作者:Digital Saucer,共131个章节,语言:英语。






资源下载
推荐服务: 也即“挑选服务”,应网友需求,本站根据网友所处学习阶段、职业岗位、发展规划等情况,挑选、组合符合其需求的教程、素材、软件等内容进行推荐,节约网友时间,提高学习效率!有需求,可以前往“问答——挑选服务“板块进行提问,站长会结合您情况进行针对性推荐组合。以解决您面对众多资源,不知从何学起的难点!如觉得本站服务不错,请不吝帮忙推荐给身边朋友!
2.不同用户组每日下载/回复数量有不同的限制,请根据自己使用需要选择。
3.禁止会员账号共享、代下、素材倒卖以及非法传播,违站将封禁账号。
4.如果源码网盘地址失效!或有其他问题,请联系值班站长,谢谢合作!联系E-mail:84661286@qq.com 。
也许你也喜欢下面的资源…
也许你也喜欢下面的自贸商品…
技艺学习素材网
客服微信