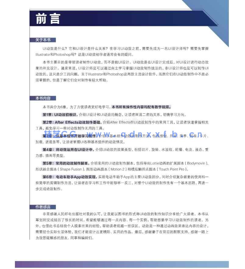
这是一本关于UI动效制作技法的教程,主要介绍在UI设计完成后,如何使用After Effects来制作动效。
全书内容以After Effects为基础,以UI设计成品为素材,通过技法讲解和实例操作的形式介绍了常见UI动效的制作方法,包括认识UI动效、After Effects动效制作基础、UI组件动效、常见的UI动效、常用的动效制作脚本和电动车助手App动效实现等内容。为了帮助读者快速掌握UI动效制作技法,本书实例遵循“UI组件小效果→常见的UI效果→全套UI效果”的模式进行讲解。
本书可供UI动效制作初学者、UI设计师阅读和学习,也可作为高等院校数字艺术类、UI设计类相关专业的教材。
目 录:
第1章 UI动效初相识免费
第2章 After Effects动效制作基础
第3章 从基本组件开始学习制作
第4章 将动效运用在UI设计中
第5章 常用的动效制作脚本
第6章 电动车助手App动效实现












网友评价
推荐服务: 也即“挑选服务”,应网友需求,本站根据网友所处学习阶段、职业岗位、发展规划等情况,挑选、组合符合其需求的教程、素材、软件等内容进行推荐,节约网友时间,提高学习效率!有需求,可以前往“问答——挑选服务“板块进行提问,站长会结合您情况进行针对性推荐组合。以解决您面对众多资源,不知从何学起的难点!如觉得本站服务不错,请不吝帮忙推荐给身边朋友!
2.不同用户组每日下载/回复数量有不同的限制,请根据自己使用需要选择。
3.禁止会员账号共享、代下、素材倒卖以及非法传播,违站将封禁账号。
4.如果源码网盘地址失效!或有其他问题,请联系值班站长,谢谢合作!联系E-mail:84661286@qq.com 。
也许你也喜欢下面的教程…
也许你也喜欢下面的素材…
也许你也喜欢下面的商品…
技艺学习素材网
客服微信