
本教程是关于【中文字幕】Blender建筑工程与3D打印精准建模视频教程,时长:9小时44分,MP4高清视频格式,使用软件:Blender,附源文件,作者:Allan Brito,共77个章节,语言:中英双语字幕。
各位对 3D 建模和精准设计感兴趣的小伙伴们! 今天我要介绍一门非常实用的课程:《Blender 4.2:精准建模——建筑、工程和3D打印》!无论你是建筑师、工程师,还是 3D 打印爱好者,这个课程都能帮你把 Blender 用得像 CAD 工具一样精确!
你会学到什么?
掌握各种插件,扩展 Blender 的功能库,变成超级建模工具。
准备好你的模型进行 3D 打印,检查、验证,确保万无一失。
要求? 别担心,零基础友好,不管你以前用没用过 Blender,这里都有详细的介绍和引导!
课程亮点:
从零开始,带你全面了解 Blender 的使用,轻松入门。
实际应用场景丰富,比如建筑、工程设计、3D 打印项目等,学完就能用!
单位系统灵活,想用公制?英制?通通没问题。
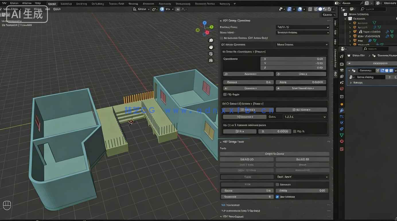
精准的技术技巧,学会怎么根据技术图纸和图像参考进行超精确的建模。
如果你想让你的 3D 模型不仅好看,还能用,赶紧来学学吧!Blender 不再只是一个“艺术家”的工具,它也可以是你的精密设计神器!
准备好了吗?一起用 Blender 打造那些精准的建筑、工程和3D打印项目吧!
章节目录:
1 - Blender 入门
2 - 创建对象和变换
3 - 单位和数字输入
4 - 精确建模的挤压模式
5 - 类似 CAD 的建模工具
6 - 使用 PDT 进行精确变换
7 - 绘制平面图
8 - 从 CAD 文件建模
9 - 建筑从 2D 到 3D
10 - 外部区域建模
11 - 使用曲线进行精确建模
12 - 机器零件建模
13 - 使用 PDT 创建机械模型
14 - 3D 打印和验证









资源下载
推荐服务: 也即“挑选服务”,应网友需求,本站根据网友所处学习阶段、职业岗位、发展规划等情况,挑选、组合符合其需求的教程、素材、软件等内容进行推荐,节约网友时间,提高学习效率!有需求,可以前往“问答——挑选服务“板块进行提问,站长会结合您情况进行针对性推荐组合。以解决您面对众多资源,不知从何学起的难点!如觉得本站服务不错,请不吝帮忙推荐给身边朋友!
2.不同用户组每日下载/回复数量有不同的限制,请根据自己使用需要选择。
3.禁止会员账号共享、代下、素材倒卖以及非法传播,违站将封禁账号。
4.如果源码网盘地址失效!或有其他问题,请联系值班站长,谢谢合作!联系E-mail:84661286@qq.com 。
也许你也喜欢下面的资源…
也许你也喜欢下面的自贸商品…
技艺学习素材网
客服微信